创业投资企业是我国特有的向创业企业进行股权投资的企业组织,但其备案流程与相关要求常常存在难以明确之处,本文将首先介绍创业投资企业在发改委备案时能够享受的优惠政策,其次罗列了负责审理申请的相关部门,随后从备案创投企业的要求和流程两方面进行讲解,为各位投资者能对发改委备案创投企业的方式形成基本认识,最后对创投企业的年检问题进行强调,希望对广大关心创投企业备案事宜的投资者有所帮助。

积募 | 来源
积募奥利给编辑部 | 作者
目录
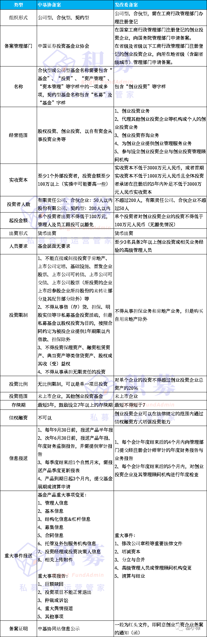
中基协与发改委备案对比
3、申请方式
可通过中国证监会政务服务平台或者发改委“全国创业投资企业备案管理信息系统”申报。
二、所得税计算方式
1、政策来源
财政部 税务总局 发展改革委 证监会《关于创业投资企业个人合伙人所得税政策问题的通知》(财税〔2019〕8号)
2、政策内容
创投企业可以选择按单一投资基金核算或者按创投企业年度所得整体核算两种方式之一,对其个人合伙人来源于创投企业的所得计算个人所得税应纳税额。
创投企业选择按单一投资基金核算的,其个人合伙人从该基金应分得的股权转让所得和股息红利所得,按照20%税率计算缴纳个人所得税。
创投企业选择按年度所得整体核算的,其个人合伙人应从创投企业取得的所得,按照“经营所得”项目、5%-35%的超额累进税率计算缴纳个人所得税。
3、申请方式
选择按单一投资基金核算的,在发改委完成创业投资企业备案,或者在中基协完成创业投资基金备案后,30日内向主管税务机关进行核算方式备案;未按规定备案的,视同选择按创投企业年度所得整体核算。
创投企业选择按单一投资基金核算或按创投企业年度所得整体核算后,3年内不能变更;满3年需要调整的,应当在满3年的次年1月31日前,重新向主管税务机关备案。
三、豁免一层嵌套
根据《关于进一步明确规范金融机构资产管理产品投资创业投资基金和政府出资产业投资基金有关事项的通知》(发改财金规〔2019〕1638号)规定,创业投资基金接受资产管理产品及其他私募投资基金投资时,不视为一层资产管理产品,即可以豁免一层嵌套。
其中,创业投资基金是指向处于创建或重建过程中的未上市成长性创业企业进行股权投资,以期所投资创业企业发育成熟或相对成熟后,主要通过股权转让获取资本增值收益的股权投资基金。创业投资基金应同时满足以下条件:
1、符合《创业投资企业管理暂行办法》(发展改革委2005年第39号令)或者《私募投资基金监督管理暂行办法》(证监会2014年第105号令)关于创业投资基金的有关规定,并按要求完成备案;
2、基金投向符合产业政策、投资政策等国家宏观管理政策;
3、基金投资范围限于未上市企业,但所投资企业上市后基金所持股份的未转让及其配售部分除外;
4、基金运作不涉及债权融资,但依法发行债券提高投资能力的除外;
5、基金存续期限不短于7年;对基金份额不得进行结构化安排,但政府出资设立的创业投资引导基金作为优先级的除外;
6、基金名称体现“创业投资”字样或基金合同和基金招募说明书中体现“创业投资”策略。
除了上述几个政策以外,创业投资基金在减持上市公司股份时,在减持比例限制上还有一些特别规定(具体可参见《上市公司创业投资基金股东减持股份的特别规定》,需要通过中基协来申请),但由于该规定在2020年修订版中将适用范围扩大至私募股权基金,因此在这里不再赘述。另外,为了支持地方产业发展,很多地方政府也会制定一些针对私募股权基金、创业投资基金的扶持奖励政策,申请这些政策时也需要提供相关的备案证明。
在日常实操过程中,如果私募管理人在中基协进行基金产品备案时,将产品类型错选为“私募股权投资基金”,将无法变更为“创业投资基金”。此时也可以选择再去发改委进行创业投资企业备案,同样可以申请享受上述的相关优惠政策。在中基协和发改委进行备案并不冲突,也没有相关性,但是双方的要求有所不同,大家可以根据自身的情况和拟申请的优惠政策选择不同的备案形式。
发改委所规定的创业投资企业,是指在我国境内注册设立的主要从事创业投资的企业组织。此处还有两个概念:
■ 创业投资,向创业企业进行股权投资,以期所投资创业企业发育成熟或相对成熟后主要通过股权转让获得资本增值收益的投资方式。
■ 创业企业,在我国境内注册设立的处于创建或重建过程中的成长性企业,但不含已经在公开市场上市的企业。
那么,负责创业投资企业备案的是哪些部门呢?在发改委进行创业投资企业备案时,并不是像中基协一样,有一个统一的备案管理单位,而是分别向不同层级的发改委申请备案,具体级别如下:
关于省级(含副省级城市)管理部门,有的是地方发改委,有的是地方金融办,不同的地区备案管理部门有所不同,根据国家发改委发布的相关通知可知,各地负责创业投资企业备案的部门分别为:
备案申请时,在国家工商行政管理部门注册登记的创业投资企业,向国家发改委申请备案;在省级及以下工商行政管理部门注册登记的创业投资企业,向所在地省级(含副省级城市)管理部门申请备案。有的地方会将接收材料、初审的程序进一步下放到各市级发改委,所以大家根据自己的公司注册地的情况向对应的部门申请。
公司章程等规范创业投资企业组织程序和行为的法律文件。 工商登记文件与营业执照的复印件。 投资者名单、承诺出资额和已缴出资额的证明。 高级管理人员名单、简历。
管理顾问机构的公司章程等规范其组织程序和行为的法律文件。 管理顾问机构的工商登记文件与营业执照的复印件。 管理顾问机构的高级管理人员名单、简历。 委托管理协议。
根据《创业投资企业管理暂行办法》规定,管理部门在收到创业投资企业的备案申请后,应当在5个工作日内,审查备案申请文件是否齐全,并决定是否受理其备案申请。在受理创业投资企业的备案申请后,应当在20个工作日内,审查申请人是否符合备案条件,并向其发出“已予备案”或“不予备案”的书面通知。对“不予备案”的,应当在书面通知中说明理由。
从上述规定可以看出,法定的办理时间为25个工作日。在办理方式上,基本上以网上办理、线下窗口办理相结合的方式进行,部分地区材料需要快递寄送。
在申请主体上,可以是有限责任公司、股份有限公司或者合伙企业等,但必须以创业投资企业本身的名义来申请,而不能以其股东或者合伙人的名义申请,这一点与私募基金备案有所不同,私募基金由管理人在中基协申请备案,备案在管理人的名下。
在备案流程上,基本上分为“申请-接收-受理-审查-审批-制证-送达”几个流程,大致步骤可参考如下:
1、申请:创业投资企业根据备案材料清单提交相关材料。
2、接受:发改委或者地方金融办根据申请人提供的材料,核对其是否符合申请条件,以及材料是否齐全、是否涵盖材料要求中涉及的内容和要素,确定是否予以接收。
3、受理:申请人符合条件且材料齐全的,即可受理,进入审查程序;如果不符合条件,则退回资料,出具书面意见;如果符合条件但材料不齐全,则退回要求申请人补齐材料。材料的审核时间为5个工作日内。
4、审查:一般包含初审、复审等环节,各地的审查环节有所不同,主要由相关办理部门对申请人的资质条件进行审查。
5、审批根据前期审查结果,对申请人是否符合创业投资企业备案条件进行审定,出具“予以通过”或者“不予通过”的审核结果。
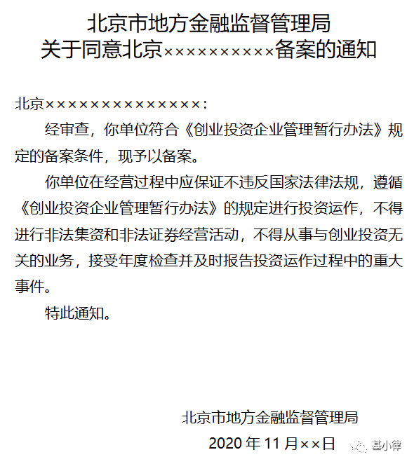
6、制证:针对审批通过的创业投资企业,制定同意创业投资企业备案的通知。
7、送达:通过窗口领取或者快递寄送等方式,出具备案通过证明。
接下来为大家展示几个地方的办理流程及同意备案的通知,如下:
深圳网上办理流程
《创业投资企业基本情况表》(实行委托管理的,还应当填写《创业投资管理企业基本情况表》)
《创业投资企业高管人员情况表》(实行委托管理的,还应当填写《创业投资管理企业高管人员情况表》)
《创业投资企业资本来源情况表》
《创业投资企业资产负债情况表》
《创业投资企业从事创业投资情况表》
《创业投资企业股本退出情况表》
《创业投资企业投资收益与应纳税所得抵扣情况表》
《被投企业经济社会贡献情况表》
9. 《创业投资企业经济社会贡献情况汇总表》


